臺南市育兒資源網
字級大小:
小
中
大
網頁導覽
相關連結
網站Q&A
會員登入
補助及服務
托育服務
親子悠遊館及兒童福利服務中心
育兒指導服務
托育人員專區
補助及服務
托育服務
親子悠遊館及兒童福利服務中心
育兒指導服務
托育人員專區
會員登入
網頁導覽
相關連結
網站Q&A
home
首頁
chevron_right
親子悠遊館及兒童福利服務中心
chevron_right
安平區親子悠遊館
chevron_right
最新消息
kid_star
親子悠遊館及兒童福利服務中心
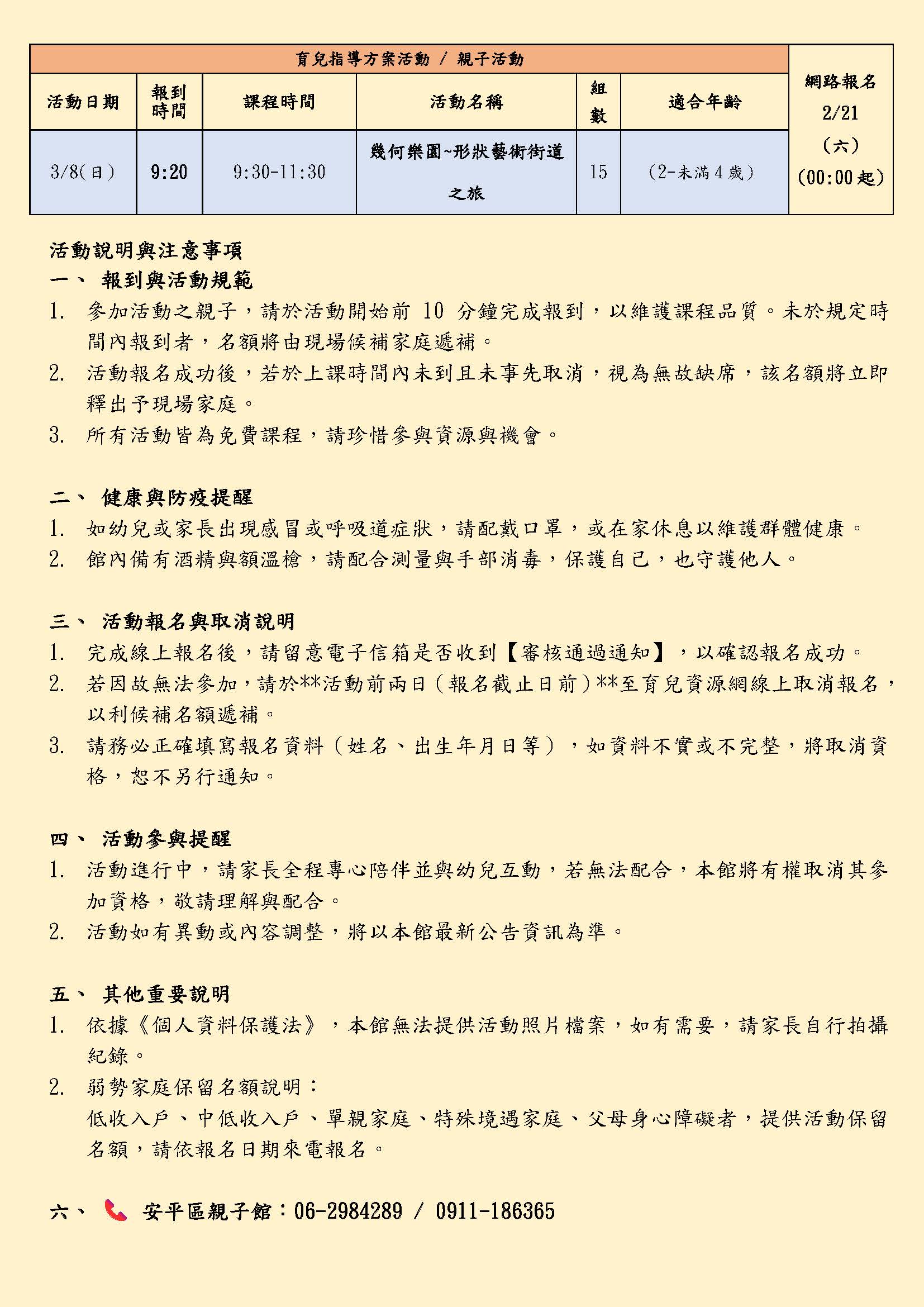
安平親子館3月活動一覽表
上架日期:115/02/25
修改時間:115/02/26
安平親子館3月活動出爐囉~
春季饗宴歡迎報名參加!
回上頁
回到頁首